重庆市湖南商会
首页
新闻动态
广场动态
成员风采
党建中心
妇女联合委员会
青年委员会
会员服务平台
商务开发平台
法律维权平台
医疗健康平台
捐资助学平台
分支机构
热门活动
投票活动
展 示 墙
组织商城
联系我们
【商会学习】2023年第三季度重要税务法规梳理图解版,助您规避企业税务风险
发布时间:2023-11-07
浏览人数:11617
点击蓝字 关注我们
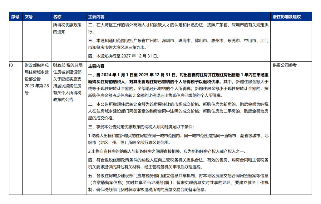
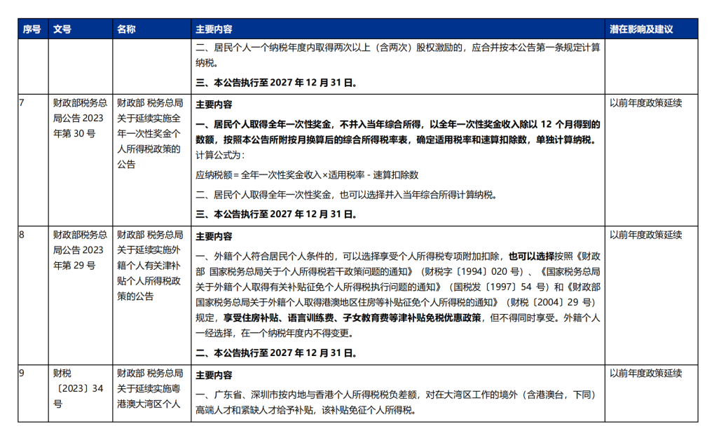
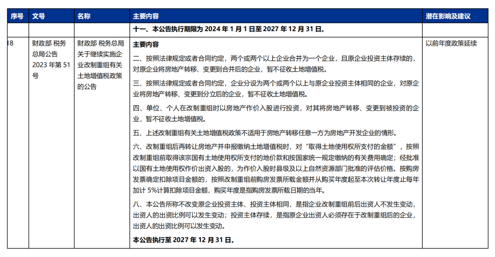
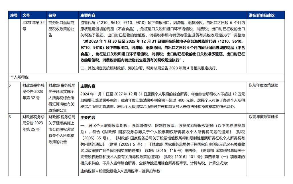
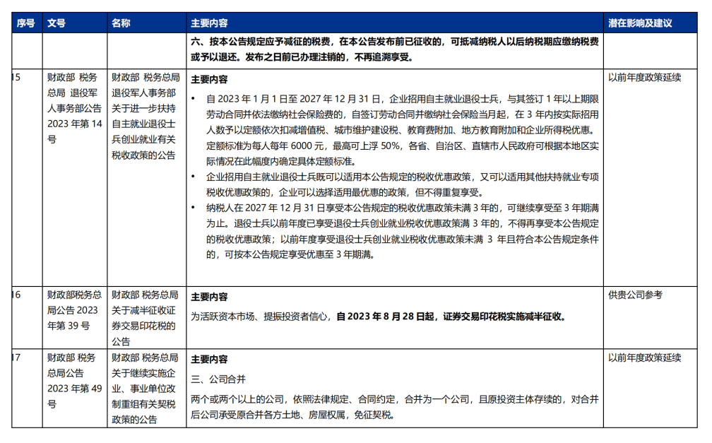
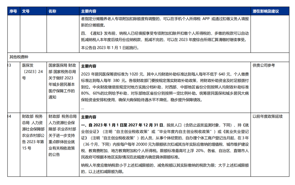
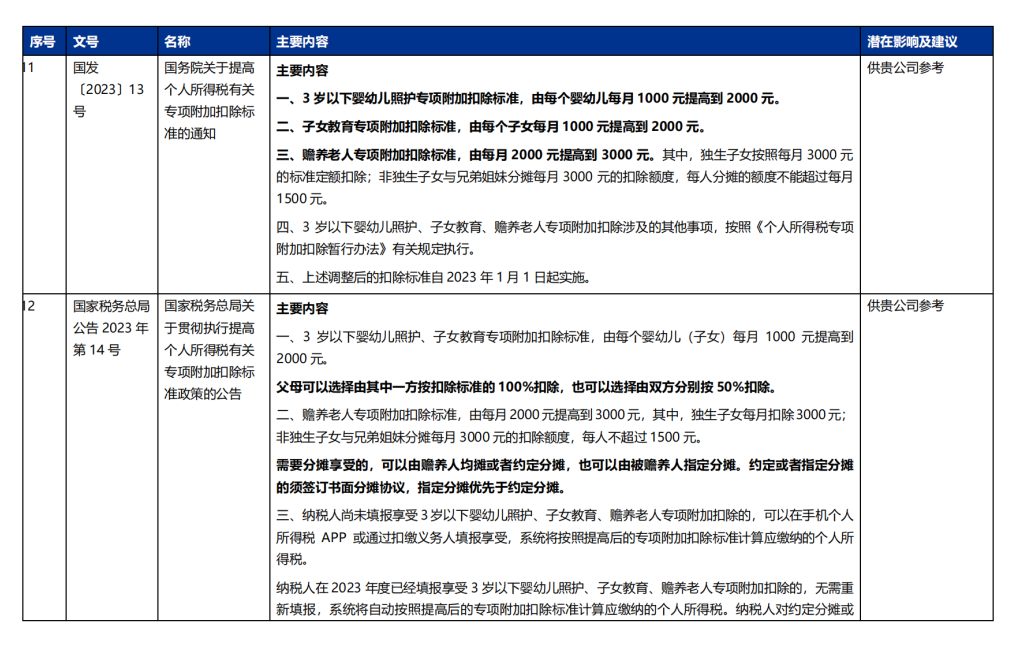
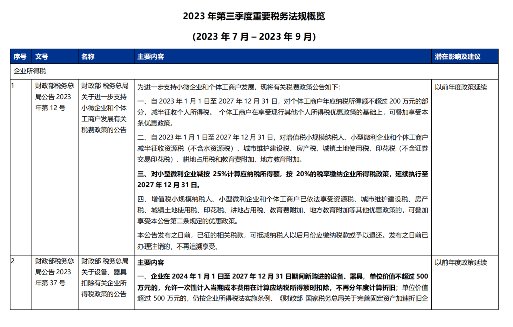
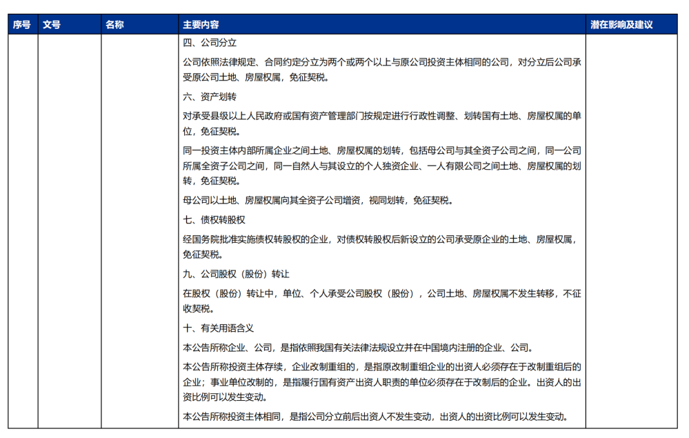
税务法规是企业需要面对并且必须遵守的法律制度之一,遵从税务合规可以规避企业税务风险,同时在日趋激烈的市场竞争中提高企业的经营效益。
商会会员单位—毕马威会计师事务所为此整理了2023年第三季度重要税务法规,供商会各位企业家参考及商会企业财务人员学习。
如对附件法规内容或在实际运用过程中有任何疑问,请向毕马威石经理进行咨询,联系电话:17388208085。
END